Pocket NC Touch Probe - Electrical (Part 3/4)
In part 1 and part 2, I covered my motivation and the mechanical hardware behind a touch probe add-on for my Pocket NC V2-50. In this post, I’ll cover my prototype electrical hardware.
My intention with the probe was to connect it logically “in parallel” with the existing tool setter probe that the Pocket NC has. I figured that would be likely easiest to integrate with the Linux CNC scripts when I got to the software point. The existing tool setter probe is located in the rotating B axis. That is connected to the Y axis via a single CAT5-ish cable, so my hope was that I could devise something which would pass through the necessary signals on that cable while also paralleling in the new touch probe.
To start, I acquired some RJ45 to .1" header breakouts from Amazon and broke open the bottom of the Pocket NC B axis table, and wired up a pass through on a breadboard:

Using a multimeter to probe around, it was pretty obvious the first 4 pins went directly to the B axis stepper motor. Of the remaining, 5 was pretty obviously ground. Slightly confusingly, the one that had 3.3V on it appeared to be a pullup for the open-drain normally open tool setter, while the pin with 2.8V on it was the power for tool setter and the B axis hall effect homing sensor. The one remaining pin was the output of the B axis homing sensor.
There were a few electrical challenges here. The first was that the vers.by probe needs 5V, not 2.8V. To begin with, I just wired in 4 AA batteries, and for a longer term solution I picked up a 5V charge doubler from digikey, the TPS60241.
The second required a fair amount of thought: how to make the normally closed vers.by probe act “in parallel” to the built in tool setter, while still being able to disconnect the probe and maintain tool setter functionality. Just inverting the normally closed signal would result in something that made the tool setter appear to be always activated whenever the touch probe was disconnected.
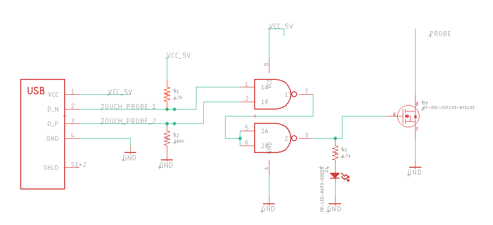
Here, I relied on a design artifact of the vers.by probe. The “USB cable” connector had both D- and D+ connected together, but in the probe itself. So if the probe or cable were disconnected, those two nets would have no connection. Thus I pulled one high, and pulled one low. Then the three states I cared about looked like:
| D- | D+ | |
|---|---|---|
| Probe Disconnected | 0 | 1 |
| Probe Connected and Inactivated | 0 | 0 |
| Probe Connected and Activated | 1 | 1 |
I used a 74HC series NAND gate to only activate a parallel N-FET in that final case, where the probe is connected and activated.

I breadboarded this with the 4 AA batteries, then did a proto-board implementation that used the 5V charge pump too. I was going to use the same SMT components on the proto-board implementation, but the NAND gates, despite being labeled as the same 8VSSOP package as the charge pump, and both from TI, turned out to be a package that was too small for me to “dead bug” solder. So, instead I just flipped over the DIP package NAND I had and wired that up.

The charge pump wired up under the microscope

The final "proto-board"
Then using some cardboard, hot glue, and a zip tie, I fastened it to the back of the A axis stepper motor on the Pocket NC:


Before I was able to really test this well, a PCB from OSHPark came in, so I used that with a 3D printed enclosure:


Next up, making it actually do something!